登录
智慧昆都仑
请用手机
扫码访问
搜索
首 页
新闻动态
政府信息公开
互动交流
政务服务
魅力昆都仑
当前位置:
首页
> 详情
返回上页
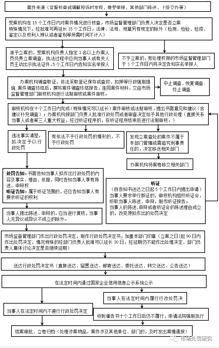
市场监督管理行政处罚一般程序流程图
发布日期:2022-03-01 00:00 发布单位:昆都仑区市场监督管理局 来源:昆区政府网 点击量:7958 [字体:
大
中
小
]
打印
保存
市场监督管理行政处罚一般程序流程图.png
map